枉法裁判须伏法
记者:夏木
司法工作人员徇私情、私利,故意违背事实和法律证据,通过违法手段处理证据,将构成徇私枉法罪。在审判中枉法裁判,如“有罪判无罪”或“无罪判有罪”。
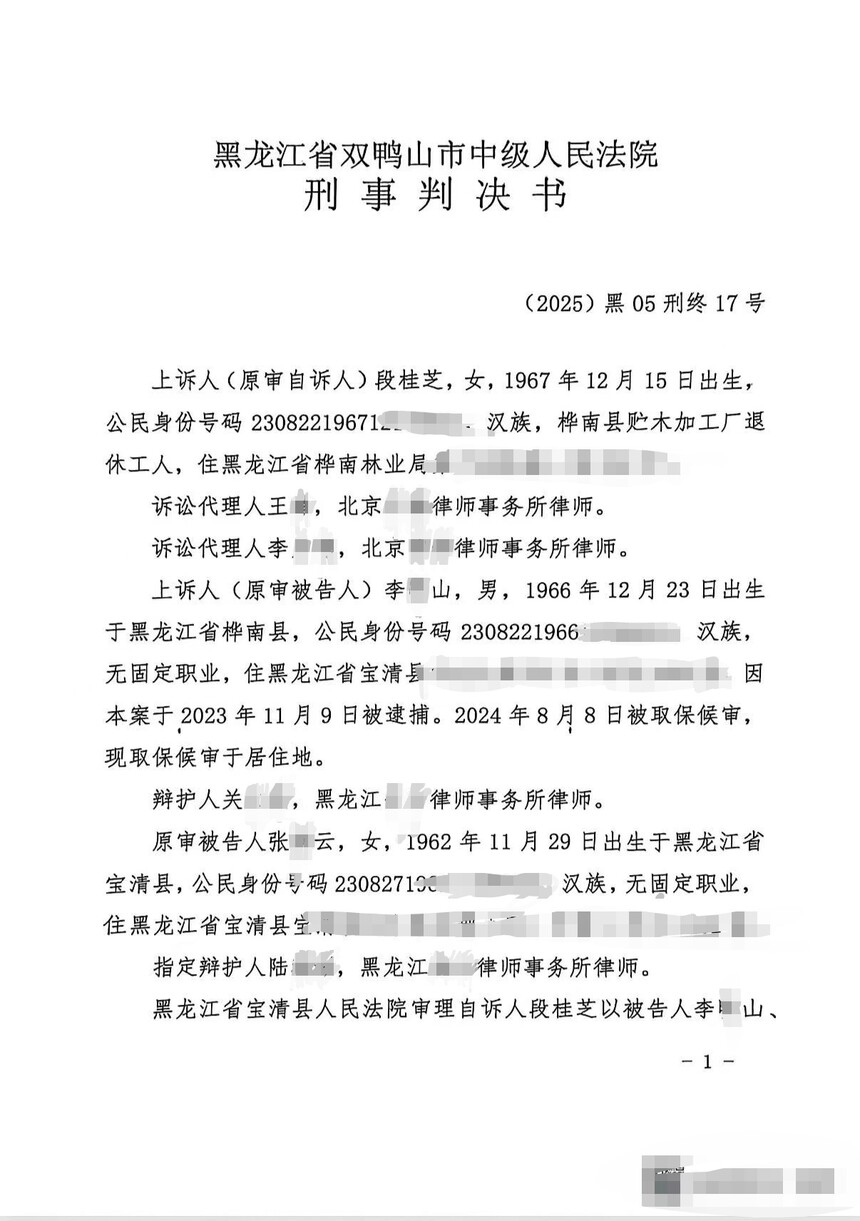
来自黑龙江省桦南县的段桂芝向媒体爆料说到:“我叫段桂芝,是黑龙江省桦南县贮木加工厂退休工人。
在2022年1月本人向黑龙江省宝清县人民法院以李某山、张某云涉嫌重婚罪提起刑事自诉,历时近4年时间,经过三次一审,三次二审,其中:一审首次判决被告无罪;一审其次改判被告有期徒刑一年并进行羁押;一审再次改判被告有期徒刑九个月;二审双鸭山市中级人民法院两次都以程序违法发回重审,二审法院在第三次作出被告李某山无罪的判决,在认定事实和适用法律上均存在严重错误,未能全面、客观、准确地评价在案证据,这是违反法定全面审查原则要求的,所以导致本应依法惩处的犯罪行为却被错误认定为无罪,使刑诉法本应打击惩治犯罪,保护人权,维护社会秩序与公平正义的目的未能实现,这是对法律的尊严和权威严重地亵渎的表现。
二审判决给出的理由是:“对于自诉人提交的调查笔录,认为系复印件,证据来源不清难以采信,音视频资料中的内容无法证实二被告同居时间”。这理由极其荒诞、极其牵强、极其心虚,双鸭山市中级人民法院主审法官徐某在明知其理由难以成立、难以释法明理情况下,将“经本院审判委员会讨论决定”搬了出来吓唬老百姓,你们谁来决定能掩盖事实真相吗?



三次二审那一次不是经你们审委会讨论决定的,每一次结果都一样吗?你们比谁都清楚!实际上该笔录属于双桦人民法院调取的吴某楠、胡某丹证人证言,属于人民法院依职权调取的证据,证据效力极高,与公诉案件中公安机关的调查笔录性质完全相同,能够充分证明了二被告以夫妻名义共同持续稳定生活,但二审却对人民法院依职权调取的证人证言中吹毛求疵并进行根本性否定,令人匪夷所思。简单否定其证明力,却未对书证(住院病案以家属名义签字)、(两被告结婚节点)电子数据(微信朋友圈发社交媒体互动)、(多次外出旅游)、(婚礼现场以父亲名义出现)(李亲属出席婚礼现场)已生效民事判决认定的事实(2100万元转账性质不是合作关系)等客观性极强、证明力极高的证据进行整体、关联性审查,未能认识到这些证据相互印证,已清晰勾勒出二人以夫妻名义共同生活的事实图景。
该法院判决割裂了证据之间的内在联系,对“持续、稳定”的理解过于机械和狭隘,难道这些证据还不能证明两被告共同生活的时间吗?(长达10年完全具备持续、稳定特征)上述判决足以证明该院在营商环境和依法治市工作中起到了“典型”作用。

今天我特委托正义媒体向社会面曝光事实真相,恳请广大网友给我发表合理意见!我的诉求是:期盼黑龙江省和双鸭山市政府领导高度重视此事,也恳请黑龙江省高级人民法院关注此事责成双鸭山市中级人民查清事实真相、排除干扰自我纠正,还法律一个公正,给公众一个说法。”
实名举报人、媒体委托人:段桂芝
2026年2月
本网评:如何地方司法机关的任何试图通过违法手段获取或操纵证据来影响司法公正的行为,涉案法官都将面临严厉的刑事追责。司法机关对此类行为始终保持高压打击态势。
法律顾问:北京闫律师法务团队
推荐
-
-
QQ空间
-
新浪微博
-
人人网
-
豆瓣
