不规体赛引祸发
记者:夏木
父亲送孩子参加象棋比赛在赛场一命归西,谁的责任?!今天聚集云南昆明市!
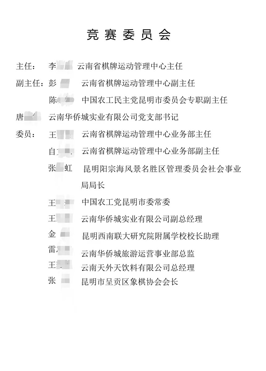
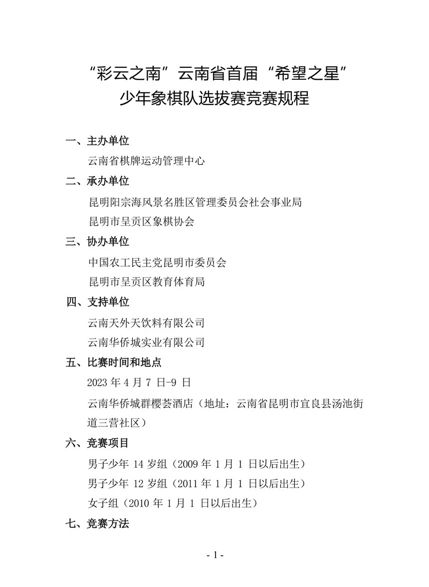
实名举报人、媒体委托人来自云南省昆明市的张明说道:“我叫张明,家住云南省昆明市盘龙区,是失地农民。 2023 年 4 月 8 日,我儿子张俊涛送孩子参加在云南华侨城实业有限公司群樱荟酒店举办的 “彩云之南” 云南省首届 “希望之星” 少年象棋队选拔赛,该赛事由云南省棋牌运动管理中心主办,昆明阳宗海风景名胜区管理委员会社会事业局承办,呈贡区教育体育局协办。



我儿子张俊涛在酒店一楼赛事报到大厅前往二楼开幕式现场途中突然晕倒。赛事方既无基本急救医疗用品,也无医疗保障人员,仅有旅客上前施救。等到 120 急救人员赶到时,张俊涛已呼之不应超过 了30 分钟,丧失了送院救治的机会,只能就地抢救,最终经抢救无效死亡!

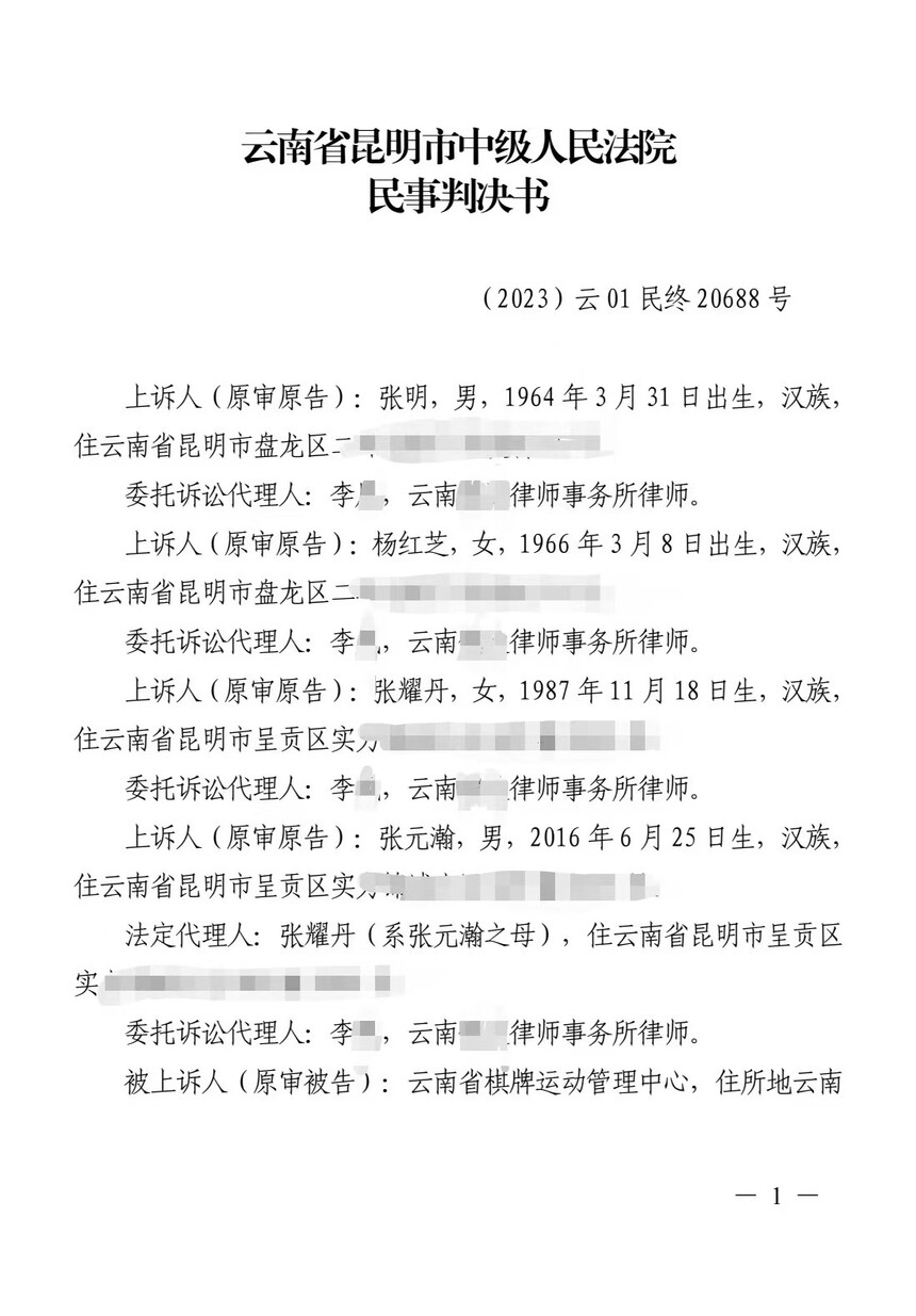
赛事方因未提供医疗保障及寻求当地医疗支持,严重失职,未尽到基本安全保障义务!事后,我将赛事方及酒店告上法庭,要求其承担未尽安全保障义务的责任,然而法院却判决赛事方和酒店方均无责!
《体育赛事活动管理办法》第20条、第22条、第28条的规定,《云南省体育赛事活动管理实施办法(暂行)》第5条、第13条、第26条、第28条的规定均要求赛事举办要配备、落实医疗等措施,要有属地医疗卫生力量指导支持。尤其是《象棋赛事活动办赛指南》第十五条“在正式比赛期间,承办单位须在比赛场地配备医护人员、常用药品、急救药品及创伤简单处理用品和常用药品,保证在比赛期间提供有效的医疗服务。承办单位选派的医务人员必须持有在医疗卫生系统注册的有效期内的执业资格证书,并具备独立的医务能力和丰富的临场急救经验。
《体育法》第 102条规定体育赛事活动组织者应当履行安全保障义务,提供符合要求的安全条件,制定风险防范及应急处置预案等保障措施,维护体育赛事活动的安全!我国《刑法》第 397 条、《刑事诉讼法》第 112 条均有明确规定!然而,当地社会事业局张局长是本次赛事委员,作为赛事属地体育及医疗资源管理者,未履行法定职责,自行办赛未依法配备医疗保障,放任赛事在无医疗保障的酒店举办!
事发后未采取应急措施并继续组织比赛,涉嫌玩忽职守;当地法院对张某虹局长涉嫌玩忽职守罪的线索,未依法移送司法机关处理!同时,法院审理程序违法,合议庭仅一人审理,且在准许补充证据期限内提前判决,同时认定事实与客观证据不符,以不当理由减免赛事方责任,裁判不公!


今天我特委托正义媒体向社会面曝光事实真相,恳请广大网友给我发表合理意见!我的诉求是:期盼云南省领导和昆明市领导重视此事,彻查法官的违法审判行为,启动案件再审,追究赛事组织者和酒店的法律责任,避免类似悲剧重演,还我们一个公道!”
本网评:体育赛事活动组织者未设立医疗安全措施、未履行安全保障义务的法律责任主要体现在《中华人民共和国民法典》第一千一百九十八条的规定中。规定指出:组织者必须确保赛事相关人员的人身安全,如果未尽到安全保障义务导致他人受伤或死亡的,组织者应承担赔偿责任!
法律顾问:北京闫律师法务团队
推荐
-
-
QQ空间
-
新浪微博
-
人人网
-
豆瓣
