民生供暖惹了谁
记者:柳岩
天凉了,人情与法理也被搁置。山东的博兴县在今年冬季来到之前,相关部门却开始违背政府协议,强行执法,侵占民营经济。
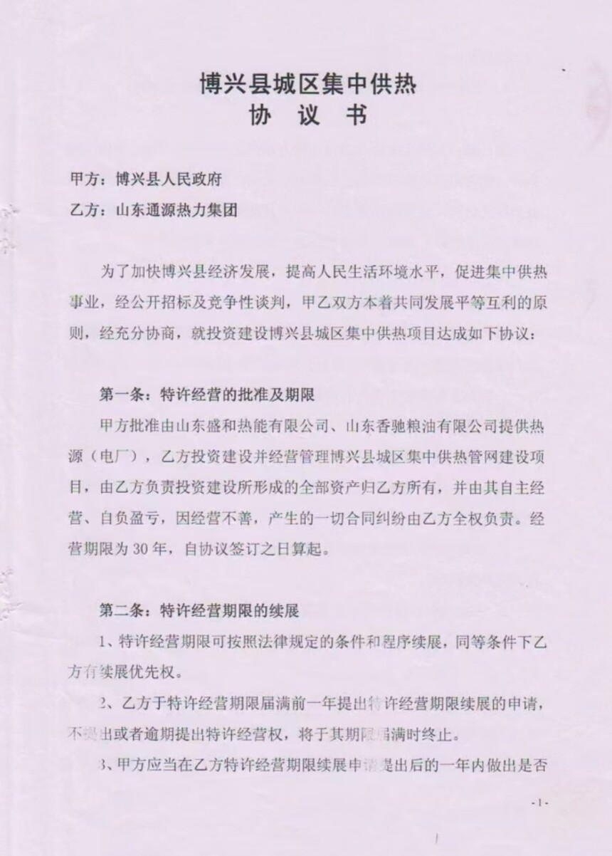
昨天来自山东省滨州市博兴县的何绍江向我们报料说:“我叫何绍江,是山东省滨州市博兴县人。职业是民营企业主。2010年,我们通过招商引资入驻山东滨州市博兴县,成立通源公司和恒源公司,累计投入近4亿元投建城区供热管网,并与政府签订了为期30年的《特许经营协议》,已稳定经营15年有余。可是从2024年6月以来,博兴县相关部门以“用我公司资产抵押融资”为目的、以“入股收购公司”及举办“听证会”为手段,不断阻挠我司的正常供暖工作!
现在国庆节期间,是备战冬季供暖的关键时刻,相关部门更是以“莫须有”的名义,取消了我们与政府签署的30年特许经营协议!


他们为了抢夺供热经营权和供热资产,博兴县住建局不顾我司和民生问题,却对我们恒源和通源公司使出了“三板斧”:一是操纵“听证会”,让我方公司成为了所谓的“供暖不达标”问题承担全部责任!事实上,历年来我们的供热服务质量均达到或超过《滨州市城市供热服务规范》的标准,有住建局发文表彰为证;
第二板斧是:在热源价格上设置障碍。县住建局在洽谈热源价格上提出每吉焦92元的天价!公然违反《城市供热价格管理暂行办法》等规定,而且势必将终端取暖价格推高到居民难以承受的地步!
它们的第三板斧是:“超常”使用执法力量。在工作时间,开警车停放在热力公司办公区周边,协同“5人小公司”强行对热力设施贴封条!
在过去15年的供暖工作中,我们公司承担着城区近700万平方米的居民住宅供暖任务。而今博兴住建局为达到目的,却盲目工作,罔顾民生,贸然指派由县公用事业局临时设立的“5人小公司”,去接管由近200人稳定运营15年的专业供热企业!






今天我特委托北京正义媒体向社会面曝光事实真相,恳请广大网友给我发表合理意见!我的诉求是:肯请山东省领导关注此事,为了民生保障和我司的合法权益,及时阻止博兴星相关部门立即撤回“取消我司特许经营协议”的决定。彻查其“5人小公司”对我司的“非法查封”,同时追究相关人员的法律责任!
按照合法《协议》,我们有责任有义务也有能力持续为博兴人民提供供暖保障!一如既往地把供暖工作平稳、安全、有序地送到千家万户!”
本网评:2010年,何绍江的公司是通过招商引资正式入驻山东博兴县的,作为这个县相关部门的负责人,如果你不是因私利在非法使用公权力,那你为何强力阻断原供热公司而由你们临时设立的“5人小公司”供暖!?通源公司和恒源公司累计已经为博兴县投资了近4个亿的城区供热管网,和与当地政府签订的为期30年的《特许经营协议》难道就枉然作废了吗?即使作废也必须依法赔偿!山东这是打造的什么营商环境?
法律顾问:北京闫律师法务团队
推荐
-
-
QQ空间
-
新浪微博
-
人人网
-
豆瓣
