天镇县办案苦煞人
记者:张毅
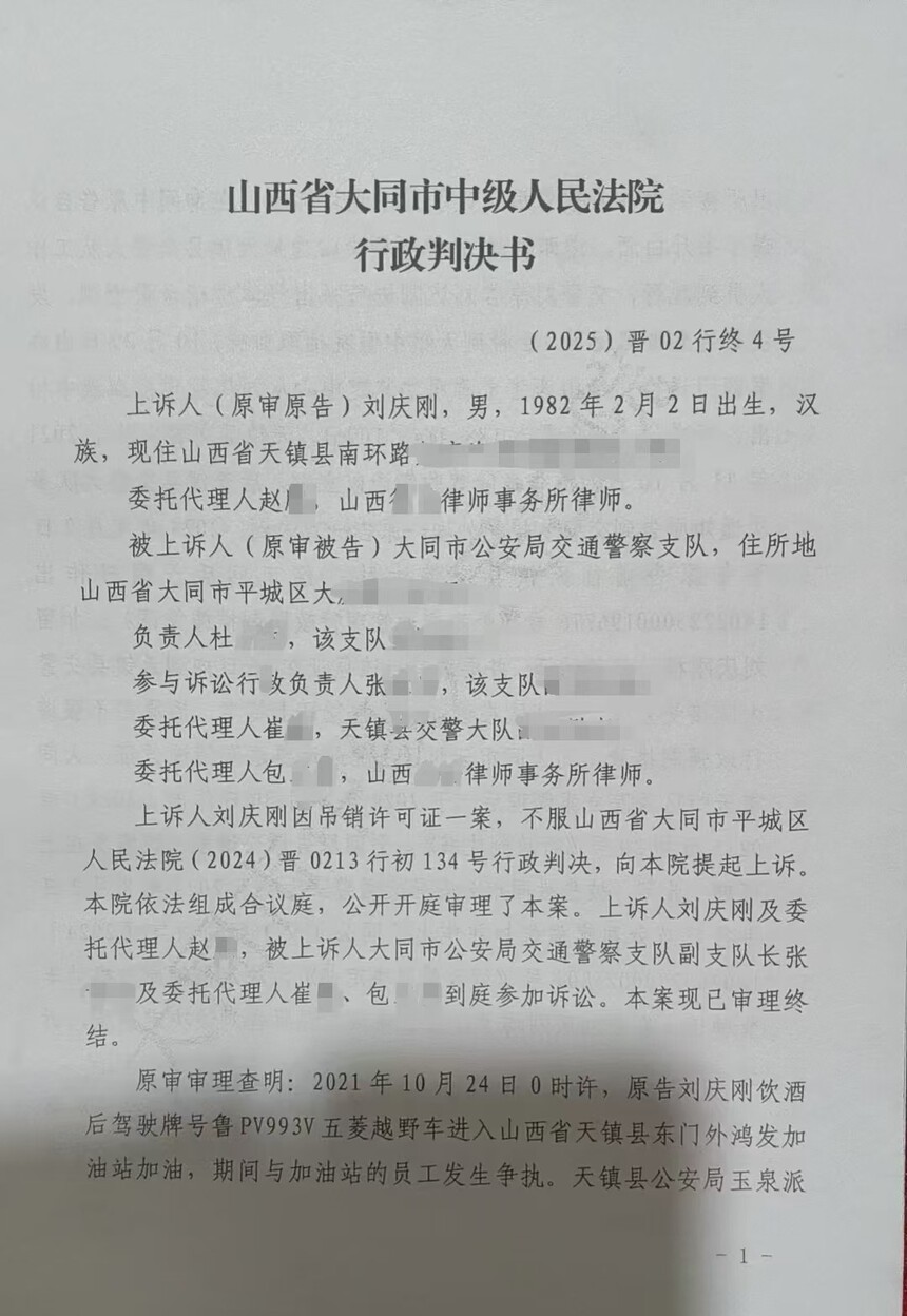
今天是关于酒驾的谜留案!
让大家看看,这个地方的执法人员是欺负人,还是另有所图!天镇县的检查官说:“只要你不举报办案民警,我检方给你按证据不足,就不起诉你危险驾驶罪!”
昨天来自山东省的刘庆刚向我们反映说:“我叫刘庆刚,现住山西省大同市天镇县。我有录音证据,我实名举报,山西省大同市天镇县交警队及办案民警崔某!和天镇县检察院及检察官靳某!
2021年10月24日,在我出具了有“代驾”人电话的情况下因琐事被警方带走,在此前提下,它们却拖直2024年4月2号给我开具了强制措施凭证。并于2024年8月2号吊销了我的驾驶证!

在这近3年的时间里,办案民警崔某以各种理由刁难我一个外地人!最让我为难、也更让我办不到的是:他让我必须找个有正式单位的工作人员给我做担保,取保候审!一直到了2024年的4月份,民警崔某又告知我可以不用正式单位的工作人员了,随便找个人也可以做取保候审,目的是向我索要6万元高额费用!对他不合理的要求我没有答应。
我的工作就是靠开车上山给别人修理挖机的。因为他们折腾了我3年的时间,我无法驾车工作,他们等于是把我的饭碗给砸了。当时他们如果合法合规的对我处罚,我也没有办法,谁让我喝酒动车了呢!天镇县法相关执法人员如果在2021年合法合规的对我处罚,即便当年我是醉驾,到2026年的10月份我就可以重新考证了,可是他们竟然在2024年才吊销我的驾照,等于是我到2029年的8月份才能考驾驶证,这明显侵害了我的合法权益,使我失去了仅有的生活收入。

因为我对处罚不服,在2024年我先是复议,复议结果是:确定违法,但是不撤销,说我醉驾的事实存在《未提供任何执法记录仪》。后来我又起诉交警队,在2024年开庭四次,都均以书面形式请求法院依法调取执法记录仪。来证明血检的真实性与合法性。法院不但不调取,还依然判我败诉!

又到了2025年,他们又起诉我的危险驾驶罪。最让我接受不了的是,他们却又提供了一些“所谓”的执法记录仪。来当证据起诉我危险驾驶罪的证据!他们的执法记录仪视频都是片段剪辑的。咱们国家有明确规定:视音频必须得是全程录音录像,尤其是血检,封装,保存!
今天我委托正义媒体曝光这一发生在大同市天镇县的事实真相。恳请全网正义之士为我发表合理建议!
我的诉求是:请求山西省大同市领导关注此案,因相关执法人员在时间上给我造成了无法弥补的生活损失,我要求撤销行政案件与刑事案件,给我做合法合理的解决!”
本网评:这个案件明显的疏漏在于其涉案部门办案中疑顿拖拉、目的迷糊,在时间上给当事人造成了困扰和生活上的困难与压力!把一件本该速战速决的酒驾违规行为,处理的是烂七八糟!民怨载道!希望山西大同市的领导,予以关注,不要让你的相关部门把有法可依的事,搞成给老百姓使绊子!
法律顾问:北京闫律师法务团队
推荐
-
-
QQ空间
-
新浪微博
-
人人网
-
豆瓣
